通信管道如何施工?今天我们一起来看下。
一、管道施工前安全交底
管道施工安全交底表(样表)

现场安全检查

在路边施工的安全



二、器材检验
1、一般规定
a、通信管道工程所有用的器材规格、程式、及质量应满足设计文件要求和技术规范要求,并由施工单位会同建设单位或监理单位在使用前组织进场检验,发现问题或不合格的器材应及时处理;
b、凡有出厂证明的材料,经检验发现问题时,应作质量技术鉴定后由供货单位负责处理;凡质量不合格的材料或无出厂合格证明的材料,禁止在工程中使用。经过检验的器材,应作好检验记录;
c、通信塑料管道器材进场后,存放、保管、消防、安全等应满足相关标准要求;收集和抽查:及时收集器材产品合格证、生产许可证、质量检验报告等质量证明文件;并对器材料进行抽检:其数量如下表(首先是按建设单位的材料招标文件要求抽样检查,如无特殊规定按下表执行):

器材检验标准

2、塑料管现场检查
PVC管材进场检验记录表


三、管道施工-开挖
土方工程标准
1、开挖管道沟:开挖管道沟前应该先进行放线定位,坡度要求“一”字形或“U”字形。宽度要求:接管孔程式排列要求,开挖。沟是否平整,基础是否平固,底管道沟宽度是否符合要求:宽度=管外径总和+管间距+管两侧预留空间。管道的埋深按设计要求开挖,如施工现场条件允许,土层坚实及地下水位低于沟底,且挖深超过3米时,应采用放坡法施工。
2、开挖好后,认真检查管沟、坑底有无砖、石等坚硬物质和其它杂物、淤泥
管道铺设标准
a、在特殊路段无法满足上述埋深要求时,当采用塑料管敷设时,若管道顶至地面距离大于0.3m时,采用混凝土水泥(C15)包封,包封厚度15~20cm。若管道顶至地面距离在小于0.3m时,必须采用无缝镀锌钢管保护。对于共建或合建的PVC管道群在特殊路段,管道群最上层管孔的顶层距地面小于0.15m而又无法使用钢管保护的应采用包。
b、封厚度大于30cm的水泥混凝土包封。
d、距人(手)孔内上覆顶面(即人孔内上覆面)的净距不得小于0.3M。若特殊情况,以现场签证为准。
e、管道坡度应有一定的坡度,可为3‰~4‰,不得小于2.5‰,不得有向上弯曲的管道管孔:无损坏、无阻塞、无淤泥、无杂物。
四、管道施工—填土
填回一般规定
五、管道包封
管道包封地段
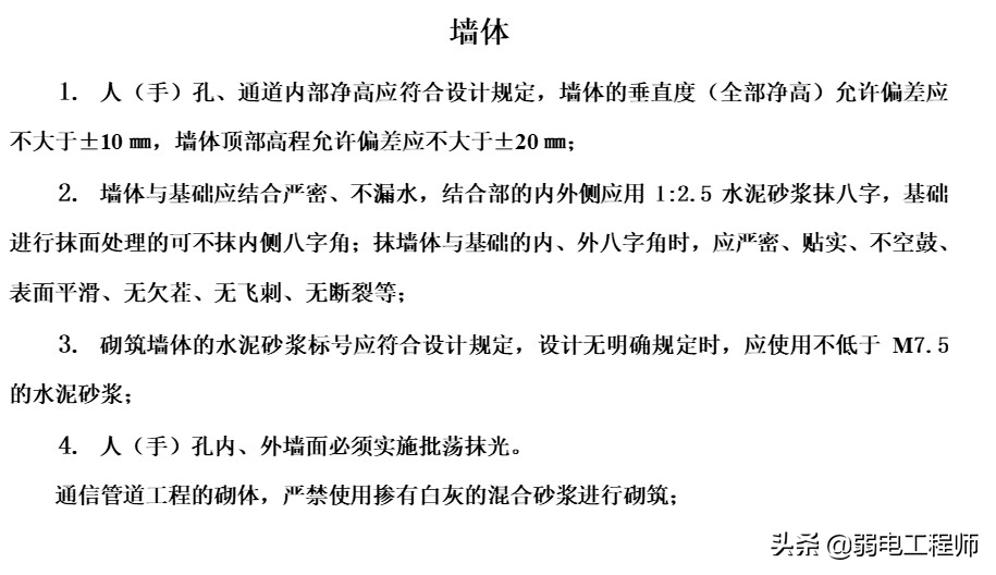
六、人(手)孔通道建设
标准
顶管及基础底部、砌墙





