医药新股南模生物值得申购吗?是否具有长期投资价值?接下来对南模生物进行深度分析:
第一部分行业分析
市场规模及增速、行业发展阶段、行业发展趋势、竞争格局、行业壁垒、上下游分析、
第二部分公司分析
公司简介、历史沿革、股东分析、管理层分析、盈利模式、核心竞争力、供应商、客户、产品、技术、产能、财务、估值
总结:
1、基因修饰动物模型行业属于新型行业,行业不大,当前仅50亿规模,预计2030年200亿空间;行业增速比较高,达24%,赛道想象力不够大,但赛道尚可。
2、竞争格局一般,标准化模型领域市场份额,南模生物仅2.5%,与第一名维通利华还有较大差距。
3、公司的核心竞争力,深耕基因修饰动物模型领域超过20年,核心技术人员及研发团队拥有丰富的模型研发经验。模型研发和分析优势;产品和服务优势;SPF级生产运营管理体系;优质的客户资源
4、公司具有一定的技术能力,关键技术需要国外授权,存在卡脖子风险。
5、公司的盈利模式是通过为生命科学和医学研究领域的科研客户、工业客户提供基因修饰动物模型及相关技术服务,通俗地讲就是通过卖大/小鼠+养大/小鼠来赚钱。
6、公司的主要客户是科研单位和部分生物制药企业,科研单位占比较大,未来营收会比较稳定,但对高增速形成一定制约。
7、发行市值66亿,公司预计2021年度净利润区间为5,000.00万元至6,500.00万元,同比增长12.22%至45.88%。按盈利上限计算,对应动态市盈率100倍,PEG大于2,属于高溢价发行。
行业分析
市场规模及增速目前国内细分市场规模较小,仅约50亿元。据GMI数据推算,2019年基因修饰动物模型全球市场规模约为100亿美元,基因修饰动物模型国内市场规模约为8亿美元,大小鼠动物模型国内细分市场为26亿元,国内细分市场规模较小。
未来市场规模预计未来复合增长率较高,预计复合年增长率约为24.4%。根据FrostSullivan数据,预计到2024年国内实验小鼠产品及服务市场规模将达到84亿元人民币,复合年增长率约为24.4%;到2030年,国内实验小鼠产品和服务的整体市场规模将达到236亿元。临床前服务方面,实验小鼠临床前服务提供商到2030年占据约37亿元的市场规模。
行业发展阶段我国动物模型服务行业的产业化发展尚不成熟,行业规模整体较小。基因修饰动物模型服务行业系在实验动物行业的基础上发展而来。实验动物行业方面,欧美起步于20世纪初,国内起步于20世纪80年代初,发展时间相差约80年;基因修饰动物模型服务方面,国内外产业发展时间较为接近,但目前在行业关键、共性技术的自主研发能力,以及市场化成熟度和产业规模上还存在较大差距。
CRISPR/Cas9和ES细胞打靶等共性、关键技术均源于欧美发达国家,国内企业的核心技术主要系基于对该等技术的应用、改良和创新,重大核心技术的原创能力不足。此外,国内行业规模整体较小,业内公司仍以服务科所院校为主,与大型医药企业、CRO公司的业务合作相对较少,市场成熟度与国外发达地区相比还存在较大差距。
行业发展趋势顺应精准医疗的发展趋势。“靶向化、精准化”已成为全球生物医药行业的发展方向。创新药研发主流方向是肿瘤治疗、罕见病、自身免疫疾病、眼科疾病等治疗领域的新靶点方向。
竞争格局市场份额前二名分别是CharlesRiver的境内子公司维通利华13.7%、集萃药康6.0%,南模生物仅2.5%。根据FrostSullivan统计,在标准化模型领域,2019年国内市场规模为16亿元人民币,CharlesRiver的境内子公司维通利华该项业务收入规模为2.17亿元人民币,占据13.7%市场份额,居于首位;集萃药康业务收入规模为9,527万元人民币,市场份额为6.0%,位于第二,集萃药康目前累计形成超过16,000种具有自主知识产权的标准化模型。
2019年,南模生物标准化模型营业收入为3,944.77万元,南模生物市场占有率为2.5%,截至本招股说明书签署日累计研发超过6,000种标准化模型,在标准化模型收入规模与累计研发标准化模型数量方面,南模生物目前与CharlesRiver的境内子公司维通利华、集萃药康存在一定差距。

细分市场占有率及境内公司同行业排名情况
行业壁垒技术壁垒体现在制备、扩繁的效率和良率。基因修饰动物模型的制备、扩繁的效率和良率是一个长期积累的过程,行业新进入者由于缺乏充足的经验,通常面临较高的技术壁垒。
客户资源壁垒主要体现在忠诚度高,具有一定的切换成本。客户对于经过自己验证过的品系忠诚度高,更换品系供应商可能会给客户带来一系列的不确定性。
上下游分析基因修饰动物模型行业上游为生命科学工具行业,包括实验动物、实验设备、实验试剂、生物信息等领域;下游为生命科学和医学研究行业,包括科所院校、医药公司、CRO公司等研发活动实施主体。南模生物在中游提供基因修饰动物模型和模型技术服务。

基因修饰动物模型产业链
公司分析
公司简介上海南方模式生物科技股份有限公司(ShanghaiModelOrganismsCenter,Inc.,简称"南模生物"),成立于2000年9月,始终以编辑基因、解码生命为己任,专注于模式生物领域,专业从事遗传修饰动物模型的研发、饲养繁育和分析检测,致力于为全球高校、科研院所、医院、制药企业提供全面、便捷、专业的模式生物技术服务和模型资源。
公司专注模式动物21年,具有全方位模式生物服务,多种模式生物选择,逾6000种预制小鼠模型可供选择,累计建立逾11000例基因修饰小鼠模型。
2、历史沿革关键历史节点:2000.9成立,2015获得IDG相关资本4000万元风险投资,2016.11完成新三板挂牌,证券代码“839728”,2018获得Broad研究所授权的CRISPR专利全球许可,2021年申请科创板上市。
2000.9成立上海南方模式生物科技发展有限公司
2000.11获得国家科技部”863”计划支持,建立生物技术领域疾病动物模型研发基地
2001完成专业屏障设施和胚胎显微操作实验设施的建设
2002成功获得转基因小鼠
2003成功获得基因敲除小鼠
2007获批成为上海市首批研发公共服务平台
2008斑马鱼平台建立
2010线虫研究平台建立
2011获批成为上海市模式生物技术专业技术服务平台
2011成为上海市高新技术企业
2012获批成立上海模式动物工程技术研究中心
2012获得AAALAC认证
2015获批成为上海市比较医学专业技术服务平台
2015获得IDG相关资本4000万元风险投资
2016.6完成股份制改造,更名上海南方模式生物科技股份有限公司
2016.11完成新三板挂牌,证券代码“839728
2017获得上海市科技小巨人企业项目支持
2018品牌升级
2018成为同济大学生命科学与技术学院实训基地
2018获得Broad研究所授权的CRISPR专利全球许可
2019通过上海市科技小巨人工程验收
3、股东分析费俭、王明俊通过砥石咨询、璞钰咨询、砥君咨询能够合计控制发行人48.87%股份;其他股东持股情况较为分散,持股5%以上的股东仅3名,且持股比例与费俭、王明俊相差较大(上海科投持有发行人18.40%股份、海润荣丰持有发行人11.49%股份、康君宁元持有发行人10.00%股份),该等股东均为财务投资人。
董事长,费俭,男,1965年1月出生,中国国籍,无境外永久居留权,博士研究生学历,同济大学教授。1988年7月至2000年12月历任中科院上海细胞生物学研究所研究实习员、助理研究员、副研究员;2001年1月至2005年2月任中科院生化细胞所研究员、课题组长;2005年3月至2007年2月任中科院上海生科院模式生物研究中心研究员、主任;2007年3月至今任同济大学生命科学与技术学院特聘教授;2002年7月至2016年6月任南模中心副主任;2000年9月至2004年5月任南模有限副经理;2004年5月至2016年6月任南模有限总经理;2014年5月至2016年6月任南模有限董事长;2016年6月至今任南模生物董事长、科学与技术研究部经理;2019年7月至今任砥石生物执行董事;2020年8月至今任广东南模执行董事。

截至本招股说明书签署日,公司的股权结构

董事会
4、管理层分析总经理王明俊销售出身,副总经理孙瑞林技术出身。前面了解到董事长费俭也是技术出身,在整个公司的大方向及日常运营,公司应该问题不大。
王明俊,男,1972年3月出生,中国国籍,无境外永久居留权,硕士研究生学历。2000年7月至2005年5月任基因有限公司试剂耗材事业部副总经理;2005年6月至2008年4月任QIAGEN中国区销售经理;2008年5月至2009年5月任上海吉泰生物科技有限公司副总经理;2009年6月至2010年12月任上海杰海生物科技有限公司执行董事兼总经理;2011年1月至2012年4月任艾比玛特生物医药(上海)有限公司中国区销售总监;2012年5月至2016年5月任南模有限首席运营官;2016年6月至今任南模生物董事、总经理;2017年8月至今任砥石物业执行董事;2019年5月至2020年8月任南模生物董事会秘书。
孙瑞林,男,1980年8月出生,中国国籍,无境外永久居留权,博士研究生学历,研究员职称。2010年5月至2016年6月任南模有限模型研发部主任;2016年6月至2017年4月任南模生物监事、模型研发部主任;2017年4月至今历任南模生物模型研发部经理、副总经理;2017年8月至今任砥石物业监事。

高管
5、盈利模式公司通过为生命科学和医学研究领域的科研客户、工业客户提供基因修饰动物模型及相关技术服务,通俗地讲就是通过卖大/小鼠+养大/小鼠来赚钱。
核心竞争力深耕基因修饰动物模型领域超过20年,核心技术人员及研发团队拥有丰富的模型研发经验。模型研发和分析优势;产品和服务优势;SPF级生产运营管理体系;优质的客户资源。
6、供应商公司采购的原材料主要包括大小鼠、气体、试剂耗材、饲料、垫料等。这些都是比较成熟的产品,也没有对单一供应商依赖,应该具有一定的议价力,不会太弱势。

前五大供应商
7、客户公司客户以知名科所院校、医药公司、CRO公司和综合性医院为主。公司与中国科学院、复旦大学、上海交通大学、浙江大学、清华大学、北京大学等著名科所院校及瑞金医院、中山医院、华山医院等知名医院的众多科学研究团队,药明生物、信达生物、恒瑞医药、百济神州、中美冠科等知名创新药研发公司和CRO公司建立了良好合作关系。
2021年第一大客户销售占比9.15%,另外,2018、2019、2020年,公司前五名客户合计销售额占当期销售总额的比例分别为37.03%、35.41%、29.92%和24.79%,客户集中度整体不高,不存在向单个客户销售比例超过公司当年销售总额50%或严重依赖少数客户的情况。
报告期内,公司大部分客户为科研院所、高等院校、综合性医院等科研机构。2018年、2019年、2020年和2021年1-6月,公司来自科研机构客户的收入在营业收入中占比为82.06%、73.00%、66.29%和58.32%
这里有个致命的问题,公司的客户基本都集中在科研单位,由于科研单位的研发投入增长一般较为稳定,那么这也决定了公司的收入增速不会太高,有个办法就是公司要提升企业的销售占比才有望加速公司的销售增长。
客户是科研单位,总比客户是研究型科研人员个人好多了,前段时间IPO被否的吉凯基因,其中一个原因就是客户是研究型医生等个人客户。

前五大客户
产品公司业务涉及的模式生物包括小鼠、大鼠、斑马鱼、线虫等,公司生产的基因修饰动物模型主要指基因修饰小鼠模型。在基因功能研究及肿瘤、神经退行性疾病、精神疾病、代谢性疾病、炎症、罕见病等药物研发领域,发行人自主研发标准化模型超过6,000种,尤其在PD-1、PD-L1、CTLA-4、CD47、TIGIT等免疫检查点、APOE4型阿尔兹海默症、A/B型血友病等前沿、重点的疾病研究领域,均建立了相应的小鼠模型,得到科研单位和药物研发企业的广泛应用。

产品和技术服务的关系
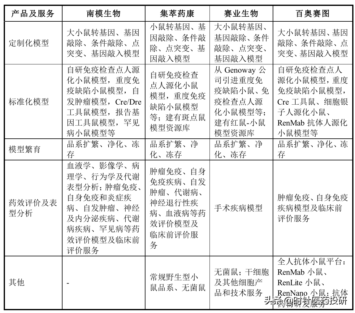
公司的产品和服务包括定制化模型、标准化模型、模型繁育、药效评价及表型分析。

同行业公司能够提供的主要产品及服务
技术公司具有一定的技术能力,关键技术需要国外授权。截至本招股说明书签署日,公司共拥有14项授权发明专利。其中,境内授权专利13项,境外授权专利1项。
这里介绍一下基因编辑技术:基因编辑技术目前已经发展到第三代。
第一代技术:1996年锌指核酸酶技术(ZFN)的建立使人工定点诱导双链DNA断裂成为现实,实现了基因编辑技术里程碑式的突破。锌指核酸酶,由锌指蛋白(ZFP)和FokⅠ内切酶的核酸酶结构域组成,前者负责识别DNA位点,后者负责切割DNA。ZFN从2001年开始被陆续用于不同物种的基因编辑,在用于构建基因编辑模式生物的同时,也被应用于遗传育种和基因治疗,但编程性差、制作繁琐、效率较低。
第二代技术:转录激活效应因子核酸酶(TALEN)技术。TALEN的构造与ZFN类似,由TALE基序串联成决定靶向性的DNA识别模块,与FokⅠ核酸酶结构域连接而成。与ZFN技术相比,TALEN技术大大提高了编程性能,设计简单,因此自2011年建立后迅速应用于构建基因修饰动物模型、遗传育种和基因治疗等领域,并入选为2012年的《科学》(Science)的年度十大科技突破之一。
公司的核心技术中,“基于CRISPR/Cas系统的基因编辑技术”、“ES细胞打靶技术”是公司对基因编辑通用工具的吸收与改进;“辅助生殖技术”是公司对扩繁技术的运用及优化升级。上述三种技术为基于通用型工具类技术的优化创新,与通用型技术密切相关。
财务分析公司的营收、利润规模不大。2017年度、2018年度、2019年度、20201-6月公司主营业务收入分别为7,598.31万元、12,084.97万元、15,417.89万元和7,725.08万元。净利润分别为-6105.34万元、1,511.12万元、2,324.99万元、1,203.97万元。
南模生物综合毛利率尚可,逐年提升,2018-2021年分别为44.32%、50.55%、60.34%、63.74%,2018年至2019年,南模生物与可比公司综合毛利率均值的差距逐年缩小。南模生物综合毛利率整体低于集萃药康,其主要原因是南模生物制造费用较高,集萃药康报告期内核心生产基地享受免租,生产基地使用成本低于南模生物。
2018年-2019年,公司综合毛利率整体低于昭衍新药,主要是昭衍新药90%以上收入为临床前CRO服务收入,业务集中度较高,且规模较大,规模效应较本公司更为显著。
南模生物毛利率整体高于境外上市公司CharlesRiver,主要系公司用工成本较CharlesRiver具有优势,此外CharlesRiver销售的产品主要为低毛利的普通小鼠,故毛利率存在差异。

毛利率水平
毛利率比较高的、赚钱的业务是标准化模型,因为标准化模型具有规模效应,即随着规模的扩大,成本会降低,毛利存在上升的空间。

细分业务毛利率
估值基于公司目前的订单情况、经营状况以及市场环境,公司预计2021年度营业收入区间为26,000.00万元至29,000.00万元,同比增长32.52%至47.82%;归属于母公司股东的净利润区间为5,000.00万元至6,500.00万元,同比增长12.22%至45.88%;归属于母公司股东的扣除非经常性损益后的净利润区间为4,500.00万元至6,000.00万元,同比增长37.51%至83.34%。
南模生物发行市值66亿,公司预计2021年度净利润区间为5,000.00万元至6,500.00万元,同比增长12.22%至45.88%。按盈利上限计算,对应动态市盈率100倍,PEG大于2,属于高溢价发行。长期具有一定投资价值,需要等待较合适的入场价格。





